欢迎您访问淮南市信访局!
加入收藏
导航
首页
首页
信访要闻
领导接访
机构概况
政策法规
机关党建
信访指南
网上信访
您当前的位置:
网站首页
>
信访要闻
>
通知公告
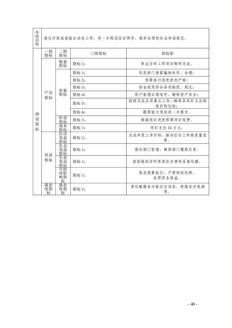
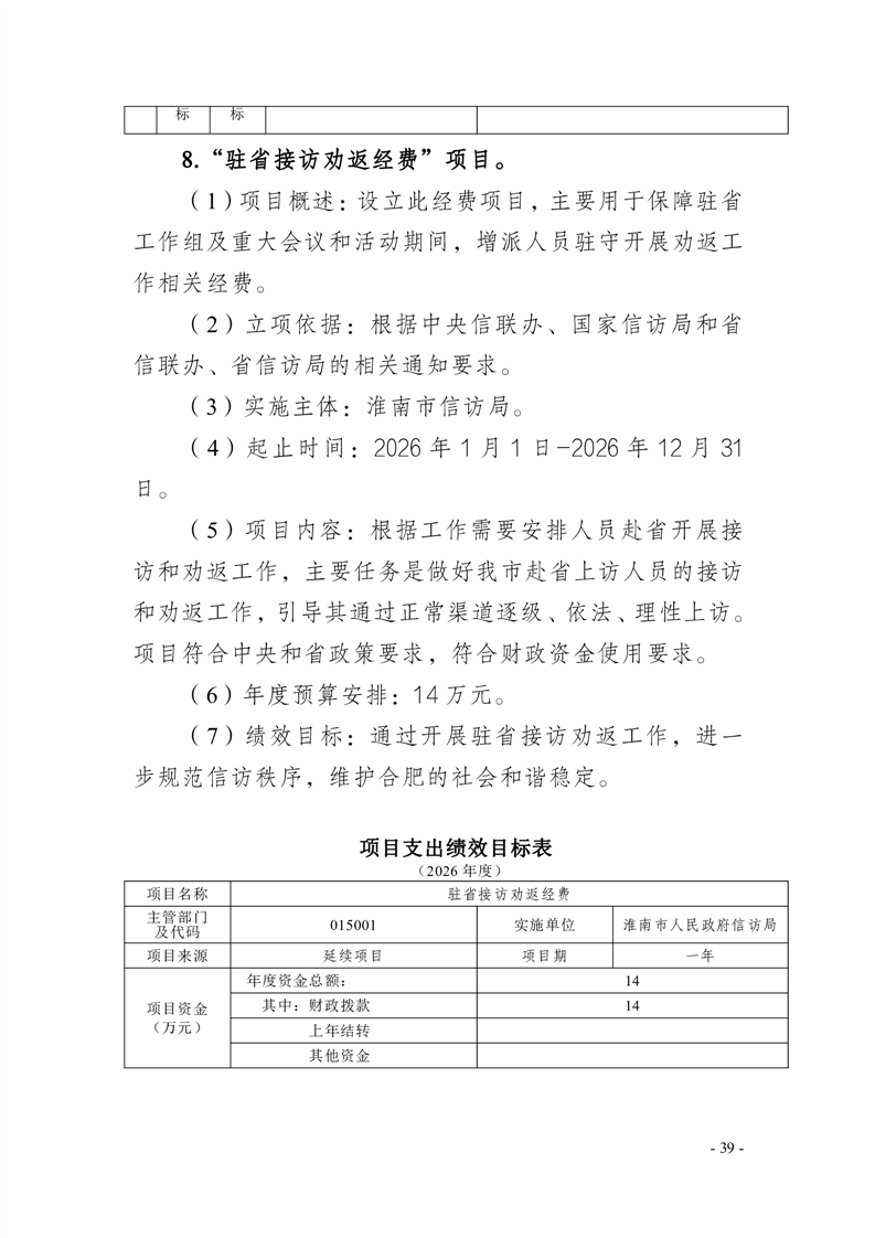
淮南市信访局2026年预算公开
浏览次数:
次
信息来源: 市信访局
发布时间:2026-03-04 17:02
淮南市信访局部门预算公开表.xls
2026年3月4日